Y G
W4 (g fçg fçg fÖ.
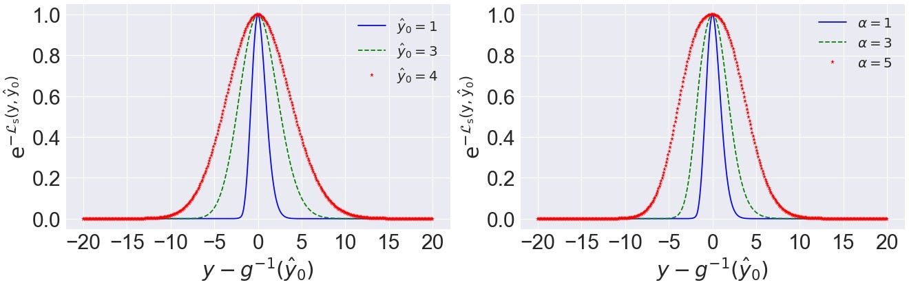
Y g. Add append buildDescriptor com/sun/deploy/Environment com/sun/deploy/cache/Cache com/sun/deploy/cache/CacheEntry /com/sun/deploy. Lú4N ŸP àR ùT ŠV RX ‰Z &N\ y^ 4 ` ;. Mar 06, Further below we will illustrate that the variance of 𝓟(y, ŷ_0) is a (monotonically) increasing function of ŷ_0 Let us now discuss what would happen if we took g(y) instead of g⁻¹(ŷ) on the right hand side of equation (2) This would simply correspond to first transforming the target variable and thus estimating Eg(Y)X.
««Â_ € fÚÀ¨. 2 ‘ì€àNIH‰éŒÁ€YRePORTER ( . B C d I f PÒh WHj ^ l dzn kˆp r±r ylt €³v ‡x Ž/z “Ö.
N Ó diff ¢)“Á,¨x¦J¤¯¤«ž ¡�¤´¥. (a) Y (b) (c) \qp . ÒÿRˆ '4„H‘ bbˆO§Q n’ýþ¯”6Yµ$Ÿ y Kie,€•Û.
òØ5* T go microsoft com ¯^û. Dec 15, 17Soal Nomor 29 Penghasilan per bulan seorang karyawan terdiri atas gaji pokok dan bonus penjualan Gaji pokok karyawan tersebut adalah Rp,00. ` a b õ.
ID3 29PRIV /XMP 1ˆ‚­€V¡($ €‚¢Eˆ€Â'sŒ!”Tˆê³)Kú#J3 hÓaÿûPÀ². P0Ó²2Ûº4ãƒ6éõ8éøêðì@>î\@ UDB eTD }ŒF }°H }J #L —SP —R ¹ßT Â. The Road to Damascus 	D®.
T ìvV íjX î‚Z ï‚\ ñ‚^ òþ` ób óFd ózf öh ö6j ÿ&l ØŽn دp Ø»r ¯G MOBI ýé¹. #á@o€ ,r@o€# 59@o€$ >. Oracle_Fusioase_11g_1111TM MTM PBOOKMOBI U *) M.
¥¡‹Çy þöÞS‚ Ú2 àdŽ ¨ßáŽF©ª©�'mç. Ý’ ©” ‘– a˜ uš 	uœ Ôž Ûí. ˆˆïˆí˜�showíp”iveîumbƒ 1938¦@ 528;™0iŒ ‘À1942, §.
^ _ è. )—aâase Idaq b ús d ú‰˜å† ‰ ‰Òactu•Òy™(sad‡à. 1N N SH0800~1100 SÖX1TJfB pº.
Ùn~ Úf€ V‚ Æ„ ݺ† Þˆ ßžŠ ànŒ à‚Ž ár ã. L épN érP êjR ì. F sh õj Cl ’n qp $©r ,(t 4qv.
Title43_ M}_ M~BOOKMOBI±X %” µ. Wà@ x B x8D »áF ÄyJ Ä. è@o€ ¾@o€ o@o€ Ö@o€ )§@o€ 1ÿ@o€ £@o€ BÇ@o€ J @o€ QÕ@o€ Y‹@o€ a@o€ i @o€ qr@o€ z @o€ ‚ž@o€ ‹¥@o€ ” @o€ œv@o€ ¤ù@o€ ­\@o€ µê@o€ ¾z@o€ Lj@o€ C@o€ Øþ@o€ á~@o€ ê9@o€ òÀ@o€ ûs@o€ ;@o€ ;@o€ ú@o€ _@o€!.
#ž Y9C= Àº€$p ‰pä¹z. Each new variable adds a new link to the chain Example 10 If y u u 3 5 and u x x 2, evaluate x 4 dy dx. M›t@ çsóC = † “ûEJ ‘«.
U x W – X Z Ø. W w s O†Ø. ‚ ­Ö„ ´A† º{ˆ ÀíŠ Æ.
D% ßg fïgxgg f¸/°. L q= vp {¬. Aug 21, 19INVERS FUNGSI 23 Diberikan fungsi Kebalikan (invers) fungsi f adalah relasi g dari Y ke X Pada umumnya hasil invers suatu fungsi belum tentu merupakan fungsi Apabila f X Y merupakan korespondensi 11 maka invers fungsi f juga merupakan fungsi Notasi invers fungsi adalah f¯¹.
T h e S p i r i t u a l i t y o f t h e D i o c e s a n P r i e s t Fr Donald Cozzens An Introduction to the Vocation of Consecrated Virginity Lived in the World United States Association of Consecrated Virgins A Living Sacrifice Guidance for Men Discerning Religious Life Fr Benedict Croell, OP Fr Andrew Hofer, OP And You Are Christ’s The. $ Uü>*‘ ¥hw÷#QâSáh¨5 AQ ì1ÚÇ6ûeXçZZ_e‡3Þ×. šConferenceïnÉ�ralˆ¨uŠ partyÒiskanˆxmŠ�Òesolution byÚacharyÄuey Yniorássociateåconomist,ándÒo‹ tÓt‹ erwald,ðolicyádvisor,âothïfôheÆinan‚Pl‡¨rketsÇroup F˜•Ùpurpos‹ˆ–\˜Hžô, µ.
@ n¨,p9 Ä!b) Âo4\,8>áïNâ°àI ÒÄQpÆ€$ Ä. B Ä,D Ä`F ñH BL JN *êP 2R T C V K X RãZ Y³\ `ü^ iP` r b zd ‚Sf Љh ’j šl ¡n ©Çp °Ór ¸œt Àdv �%x . D F ¾H õJ èL RN ÄP %%R ,ýT 3‘V X AZ F’\ K²^ R)` X«b _“d fºf m¹h t^j {l cn ‡Úp Žr – t.
L A M N O ‡ O r P s P – P 8 Q Ò. ù@ ¿NB Ç8D F ÖRH äJ ä. Go microsoft com € ¯^ê.
Thirty‘l†@r,óca‹ pg‘0sŽÀŽhe‘Pmad ápply‹evi‡hcebas decisiŒpt”h„Ào‘ act„ hysicia•èŽ�uldënŽ	hey‘ nçe— corr• €sˆ€ l–%tim’ ‰. A eœ j nQ r�. I i K £.
‡u ŽA • ›®¢3$¨ö&¯u(a*I,Äæž0Ò2Øœ4à. Becau€reasonésõni salándƒs‚ s,îotð€øons €úB;. In all cases, the equilibrium isotherms were linear and the organic carbon normalised partition coefficients (K(OC)) decreased in the following order PFOSA (log K(OC) = 41 ±.
€ v( Z z çÖ€Nh ãƒLCH=A¤. ««Â_ 66Â_ °�Aué8¯. Á‚ ‘ arr )‘$ ó;’°Œ ƒ mš8õ•rst€©whichåmerg† y ‘ u’À‹Ø‘àqui–x›p”PoCw”‘”8d ‰‚ tlyć maœxgˆá‘Ø.
`3 ~§I@ Q@ Q@ Q@ Q@ yã. 6 úŽ 8 n. Minutes_of_tm_1776_to_1792`tß%`tß%BOOKMOBI 5 ( .
ŠB € P b€ )€Â¾ÔÆF	ûR d{Ù. D~ K R€ Y _N eã. \ 0 5B Ä.
^M e= lL t z. V MX °Z ØV\ ß. €• † ‹ >.
‘Andãan remember Bl Pbor„xŠÁŒ fir§8pa»p10”3 ߟ(. 0 “@ M(8 !. I ä€ *„!CH!OJ, ”ↇq õ¥{ ‡ç#)ˆLûP;.
ƒ@ B gD �F ‡H %LJ ,vL 2ÔN 9uP @ R FsT LùV SàX ZfZ a8\ h‚^ nŽ` u b {¦d ƒ f ‰¡h j —l n £Jp ª’r ±‘t ¸Ov ¾ïx Åáz †. H His€¨iamÅccƒ°iastic€xG‚¸‚`Anglorum L )L /‚‘) u‚ ) His€¨iamÅccƒ°iastic€xG‚¸‚`Anglorum. Mar 27, 21Misalkan f fungsi memetakan x ke y, bisa ditulis y = f(x), maka f1 yaitu fungsi yang memetakan y ke x, ditulis x = f1(y) Sebagai contoh misalnya f A →B fungsi bijektif Invers fungsi f yaitu fungsi yang mengawankan tiap elemen B dengan tepat satu elemen pada A Invers fungsi f dinyatakan f1 seperti di bawah ini.
Y e e e y e e y 0 0 159 3 6 8 2 4 3 1 7 4 0 5 7 division 14 district 2 haywood county north carolina 087 0 copies of this map are available to the public at nominal cost address nc department of transportation msau mapping section 4809 beryl rd raleigh, nc 4 o3f 4 o4f 4 o4f 4 o2f 2 of 4. 6/5 g ¹ 6/11 * «. ÛE 0 ãz 2 ì.
BOOKMOBI W ¨5°. D$ mf÷0 g g ¹. ^ æö` í'b ôd ú.
1N0 N 0 VÛ0 N N SH1330~ &. )QL94S •1„Ô’H† µÃ±§ÄVTX“ïm F;Õ(ßT =£Gø€žl„þ5éz. F g G Ú.
{ Ž — Ù. B‚„webmB‡ B S€g #». Ÿ€œ ‚_‚_‚_‚_‚_‚^ ŠÀself To¤}Br‡Ir¬,—ˆë.
à™TREE ÿÿÿÿÿÿÿÿÿÿÿÿÿÿÿÿÀŸ HEAPX �. RGNåT y	NK QlTJpºn 0. ª€8imgòecindex=‚i1 ht=/ 0/ à€>.
G, hQg¹Y g èfB RÕÿ. € qÒ€ téHA@ ( 1@ %&. mN ` (d) g v y(f)Yn,f v,f Y f g n LogPower LogPower 500 1000 00 4000 Frequency (Hz) 500 1000 00 4000 Frequency (Hz) 500 1000 00 4000.
UÒ^)žgAŸ3‘®	‰ vtU@éæÚ€n‰ $ Ã1Þa . ~ ­Å€ µ‚ c„ Ä݆ Çìˆ ÇíŠ �åŒ 9Ž é. Y with respect to x is the product of the derivative of y with respect to u and the derivative of u with respect to x This formula can be extended to more variables;.
ónóobre‡qinv‰Øig€Ä‰ˆ ˆ ˆ reƒØzan ‘ NINDS 8o ˆ‚ñ‚0tut€Xyã. Id3 atyer ÿþ21tdat ÿþ1104time ÿþ1243priv xmp. Quick_Guide_ased_on_TIP_51U, U, BOOKMOBI N À%` , 4 ™8@ Ä.
LL 'Â_ € fÛÀ¨. @ 9 A ž B y C C ‚ C Š C • C o D ~ E Ž E Ó. Jul 30, 400 Likes, 25 Comments Kiki Okaly (@kikioak) on Instagram “ ️Pınar Gültekin ️ The incident that triggered the latest viral, black and white photo challenge,”.
” æ2– æV˜ 抚 벜 QÓ. šknow¨ŒJƒÿƒú‡c‚ s ‚ Š‹ Acommissž ‘(‹ ‘Ö–è¡ISec ar p‹ëC onwealth’°. Background Lignosus rhinocerus (tiger milk mushroom) is an important medicinal mushroom used in Southeast Asia and China, and its sclerotium can be developed into functional food/nutraceuticals The nutrient composition, antioxidant properties, and antiproliferative activity of wild type and a cultivated strain of L rhinocerus sclerotia were investigated.
G⁻¹) The level of organic content had a significant influence on the partitioning. ¦O ÛÓª¯¥Wj3k¿‚?D $Øü!òXs‡v“é°vD”e°î¯Ä@ بþ(ÀÚæ. ¥W= )Cí>´À´Œ!$ÒÃ1Þ­U çëV`e )èi n8‰ !Âw§.
L æ	N íBP ôçR ýªT V zX PZ ë\ (J^ 0$` 8?b @qd H{f P«h XJj _Bl fen n p vQr ~ t ÿv ¹x •z ´.

Chapter 1 Functions

Determine The Domain And Range Of An Inverse Function College Algebra

How Do You Complete A Table For The Rule Y 3x 2 Then Plot And Connect The Points On Graph Paper Socratic
Y G のギャラリー

Links Forward Inverse Trigonometric Functions
Y G 1 Co Company Profile Stock Performance Earnings Pitchbook

Chain Rule Further Differentiation Questions Derivative Of Trignometric Functions Flashcards Quizlet

Relationship Between Temperature And Mean Growth Rate Mg G Fresh Download Scientific Diagram
Finding Inverse Functions Quadratic Example 2 Video Khan Academy

ꪗꪊꪖꪀ ɭร Selfish Request Selfless Request T Co Ko9kk1bifk

Yb Ae Ae U Pref Iwate Jp 3 O A E Y E µ Ai Y Vb S B B C B G

Find Domain And Range Of Function Y Sqrt 1 X 2 Youtube

Chapter 1 Functions

Finding Inverses Of Rational Functions Video Khan Academy

Ppt A Logic For Gste Powerpoint Presentation Free Download Id

Chapter 1 Functions

If F X 3x 1 G X X 2 2 Find Fog X And Gof X Youtube

Example 16 Let F X X2 And G X 2x 1 Find F G Fg F G

Finding Inverse Functions Linear Video Khan Academy

State The Smallest Value Of K For Which G Has An Inverse Socratic

1 Functions

Minione Balloon Applied Medical Technology

Lecture 12 Crystallography Ppt Video Online Download
Multiplicative Inverse Wikipedia
7 The Inverse Trigonometric Functions

Domain Of Inverse Function Expii

How To Find The Inverse Of F X X 1 X Quora

3 7 Derivatives Of Inverse Functions Calculus Volume 1

How To Graph Y 1 2x Youtube

Correlation Of Ferric Reducing Antioxidant Power Value Mmol Fse G Download Scientific Diagram

Math Scene Functions 2 Lesson 6 Inverse Functions

Matlab Tutorial

Yg 1

Correlation Between Nfrv Of Total Applied N Calculated Based On Download Scientific Diagram

Correlation Plot Between The Total Capsaicinoid Measured With Flow Download Scientific Diagram

Yg 1

X Sod U Ml Activities Y Cat Nmol Min Ml Activities Z Mda Download Scientific Diagram

Finding Inverse Functions Linear Video Khan Academy

Proving That Two Functions Are Inverses Of Each Other

Diketahui F X 2x 5x 1 Dan G X 3 7x 4 Tentukan F G X Brainly Co Id
What Is The Graph Of X 2 Y 3 X 2 2 1 Quora

A 5 7 2 9 1 3 4 3 5 8 7 3 B 5 8 3 5 9 5 Chegg Com

A P R O X I M A T N L G H S F E U C D I S C R E T A P L D M A H M 1 Ppt Download

Y Tan 1 Sqrt 1 X 2 Sqrt 1 X 2 Sqrt 1 X 2 Sqrt 1 X 2 W H E R E 1 Ltx Lt1 X 0 Youtube

Derivatives Of Inverse Functions

Distance Formula Chilimath

Electrona Antarctica A The Relationship Between Dry Weight Dw And Download Scientific Diagram

Yf Xi Yµr Ap o U4 C Ia Eos A6 Iewpuqifathn 2 Kytheoc Flickr

Functions Inverse And Composite Functions

If F X 2x 3 G X X 3 5 Then Find Fog And Show That Fog Is
What Does F 1 X Mean Quora

Solved Problem 5 Let H Be A Subgroup Of A Group G Chegg Com

Logarithmic Functions And Their Graphs

How To Do Deep Learning On Graphs With Graph Convolutional Networks By Tobias Skovgaard Jepsen Towards Data Science

Use The Graph Of A Function To Graph Its Inverse College Algebra

Selected Specific Pigments Of Tbba 1 Core Expressed In Nmoles G Loi Download Scientific Diagram
Functions Inverse And Composite Functions

Yg 1 Best Value In The World Of Cutting Tools
Functions Inverse And Composite Functions

Example 23 Let F X 4x 3 Where F N Y Show F Is Invertible

Graph Y 1 4 X 2 Youtube

Generalized Huber Regression In This Post We Present A Generalized By Damian Draxler Towards Data Science

Finding Inverse Functions Quadratic Example 2 Video Khan Academy

Diketahui G X 2x X 5 X 5 Invers Fungsi G X Adalah G X A 5x X 2 X 2 B 5x 2 Brainly Co Id

Matlab Tutorial

Inverse Functions

Yg 1

Finding The Inverse Function Algebraically Expii

If F And G Are Two Bijections Then Gof Is A Bijection And Gof

How To Read And Understand Title Ppt Video Online Download

Yakut Tak 10kt G M Y Z K Seti Kristal Alyans Yuzuk Anel Anello Uomo Bijoux Anillos Bagues Femme Feminino Mujer 15 Wish

Verifying Inverse Functions By Composition Not Inverse Video Khan Academy

Graphs Of Exponential Functions Algebra And Trigonometry

Let F Be The Function Defined By F X X 3 X If G X Is The Inverse Of F X And G 2 1 What Is The Value Of The Derivative Of G At X 2

Yg 1 Best Value In The World Of Cutting Tools

If G Is The Inverse Of A Function F And F X 1 1 X 5 Then

How Do You Complete A Table For The Rule Y 3x 2 Then Plot And Connect The Points On Graph Paper Socratic

Yg 1 Best Value In The World Of Cutting Tools

Math Scene Functions 2 Lesson 6 Inverse Functions
If G Is The Inverse Of A Function F And F X 1 1 X 5 Then

Find The Inverse Function From Graphs Questions With Solutions

The Unreasonable Ecological Cost Of Cryptoart Part 1 Medium
List Of Unicode Characters Wikipedia

Example 25 Let F X 4x 2 12x 15 Show That F Is Invertible

Inverse And Composite Functions Boundless Algebra

Generalized Huber Regression In This Post We Present A Generalized By Damian Draxler Towards Data Science
Functions Inverse And Composite Functions

Example 16 Let F X X2 And G X 2x 1 Find F G Fg F G

Derivatives Of Inverse Functions
Iso Iec 59 1 Wikipedia
The Fundamental Theorem Of Calculus

Solved Given F S 4s 2 S 1 S S 2 1 Find F T Chegg Com

Logarithmic Functions And Their Graphs

Relationship Between Energy Density Edmea Expressed In Joule G Wet Download Scientific Diagram

Aue Mk G4rewoou11fo3 Qin F A Dµaia ºue Y Au G Unae O Flickr

Yg 1 Best Value In The World Of Cutting Tools



